宁句城际轨道本月底通车 南京镇江两地人大首次协同立法来保障
{{sourceReset(detailData.source)}}{{dynamicData.sub_info.subject_name}} 紫牛新闻
{{wholeTimeFilter(detailData.happen_time)}} {{numFilter(detailData.review_count)}}次阅读
{{numFilter(detailData.review_count)}}次阅读
作为江苏第一条跨不同行政区域的轨道交通线路,即将于本月底通车的宁句城际轨道对于促进宁镇扬一体化具有重要意义。
![]()
宁句城际即将正式通车 丁亮 摄
值得一提的是,南京镇江两地人大还首次协同立法,破解跨市域轨道交通“分段而治”的难题。据悉,江苏省十三届人大常委会第二十七次会议已审查批准了南京、镇江两市人大常委会分别提交的《关于加强跨市域轨道交通运营和执法管理若干问题的决定》,《决定》将于2022年1月1日同步实施 。 通讯员 宁镇宣 扬子晚报/紫牛新闻记者 薛玲
立法》》》
协同立法破解“分段而治”难题
作为江苏省内第一条跨不同行政区域的轨道交通线路,宁句城际对于促进宁镇扬一体化的重要意义不言而喻,但由于其跨越南京和句容两个行政区域,如何确保两地执法主体和标准的统一?为此,南京镇江两地人大首次尝试协同立法。在南京市人大法制委主任委员姚正陆看来,这也是为实现跨区域、同城化管理功能提供法治保障。
据悉,《决定》共十一条,包括立法目的、协同机制、授权条款、禁止行为规定等。南京市人大常委会研究室副主任吴云表示,此次协同立法是实质推进跨市域制度协同的务实之举,有助于进一步强化跨市域城市治理的法治支撑,推动生产要素在都市圈内跨区域自由流动和高效配置,不断提升南京都市圈一体化高质量发展水平。
为跨市域城市轨道交通立法提供借鉴
东南大学法学院副教授顾大松曾在《决定》出台前参与了专家论证会,在他看来,《决定》的颁布实施不仅对轨道交通引领南京都市圈发展提供了有力的法治保障,同时也将为国内其他跨市域城市轨道交通立法提供借鉴。
而在镇江市人大常委会法工委主任张蕾看来,《决定》抓住跨市域轨道列车车厢内的管理和执法这一“小切口”,也是“小快灵”立法的生动实践,并将为后续开展“小快灵”立法提供良好的示范引领。
现场》》》
期待宁句城际串起双城生活
据悉,宁句城际起于南京东部综合换乘枢纽马群站,与在建的南沿江高铁句容站衔接,全线共新设车站13座,其中地下站7座,高架站6座。
“等宁句城际正式通车后,还是坐地铁到南京最方便。”在当天的现场体验中,来自句容的陈倩难掩内心的激动,她告诉记者,虽然句容紧挨着南京,但如果不开车,往返两地还是不太方便,“现在就等地铁开通了。”
镇江市人大常委会法工委主任张蕾表示,宁句城际的开通将进一步拉近宁镇两地的时空距离,并将有利于镇江,特别是句容进一步优化产业布局,放大产业集聚“蝴蝶效应”,为城市经济的跃升打下坚实基础。
将建立跨市域执法保障体系
《决定》颁布实施以后,如何贯彻落实?句容市副市长徐飞表示,目前南京、句容两地政府正在积极对接,拟指定同一家轨道交通经营单位作为执法主体,负责行使宁句城际轨道交通全线范围列车车厢内的执法权。
宁句线跨市域协同执法的实践,不仅将开创都市圈内打破行政区划界限、优化资源配置、助推区域协调发展的先河,也将为未来解决宁扬、宁马、宁滁等城际轨道交通执法问题积累经验、提供方案。南京市地铁集团副总经理蔡玉萍表示,作为宁句城际建设运营牵头方,南京地铁将在南京、句容两市人大和司法部门的指导下,建立跨市域执法网络化保障体系。
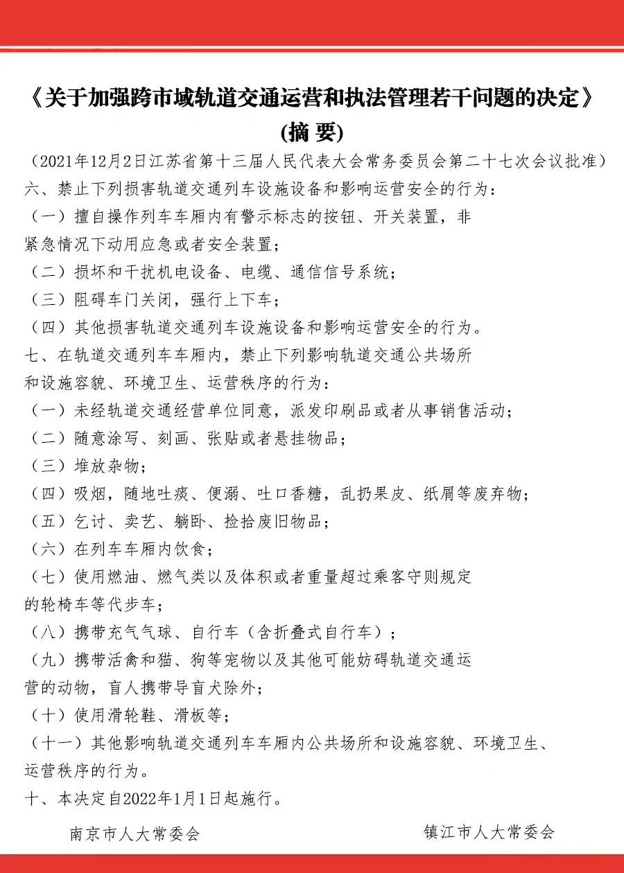
《决定》摘要
延伸》》》
都市圈“一小时通勤圈”正在形成
即将于本月底开通的宁句城际轨道交通,不仅对打造都市圈“一日生活圈”“一小时通勤圈”有着重要的示范引领作用,而且对都市圈空间形态的塑造、产业和人口格局的优化、宜居生活环境的打造等起着决定性作用。
扬子晚报记者采访中了解到,根据规划,宁马、宁扬、宁滁线也将于本月底开工建设。未来S6宁句线与13号线贯通,构建穿城快线;S2宁马线与8号线贯通,形成江南快线;S4宁滁线与18号线衔接,构成南北穿城通道;S5宁扬线进一步延伸进入紫东核心区域,融入城区网络;18号线为南北快线,串联南京北站、南京南站、禄口机场站等重要枢纽以及城市中心。与已经建成的S1机场线、S3宁和线、S7宁 溧线、S8宁天线、S9宁高线形成“九射一联、融入中心”的市域线网络布局。
校对 苏云
编辑 : 郭凤
更多内容请打开紫牛新闻, 或点击链接

