未发布文章,仅支持15分钟预览
津门虎球员杨帆因暴力行为连续两赛季吃重磅罚单
{{sourceReset(detailData.source)}}{{dynamicData.sub_info.subject_name}} 紫牛新闻
{{wholeTimeFilter(detailData.happen_time)}} {{numFilter(detailData.review_count)}}次阅读
{{numFilter(detailData.review_count)}}次阅读
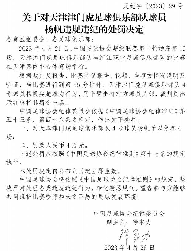
扬子晚报网4月29日讯(记者 张晨瑆 孙云岳 张昊)北京时间4月28日,中国足协官方宣布,津门虎球员杨帆在第二轮比赛中对对手实施暴力行为,对其停赛4场罚款4万元。当时杨帆和浙江外援埃沃洛在边路拼抢球权,前者在抢不到球的情况下,突然暴怒,用左手击打埃沃洛后脑,裁判在观看VAR后决定直接红牌罚下杨帆。这也是中超新赛季的第一张红牌。
![]()
![]()
这是杨帆连续两个赛季吃到足协罚单,上赛季中超第13轮津门虎与亚泰的比赛中,杨帆与孙捷爆发冲突,两人均被罚下。那场比赛赛后,杨帆被津门虎内部停赛停训+罚款20万元,足协官方随后也开出罚单,对杨帆禁赛5场,罚款5万元。
![]()
校对 王菲
编辑 : 朱亚萍
更多内容请打开紫牛新闻, 或点击链接
{{dynamicData.sub_info ? dynamicData.sub_info.subject_name : dynamicData.event_info.title_short}} {{dynamicData.sub_info ? dynamicData.sub_info.subject_desc : dynamicData.event_info.brief}}
{{dynamicData.sub_info ? '+ 关注' : '+ 追踪'}}

