胖东来宣布不再开除尝面员工,回应来了
{{sourceReset(detailData.source)}}{{dynamicData.sub_info.subject_name}} 紫牛新闻
{{wholeTimeFilter(detailData.happen_time)}} {{numFilter(detailData.review_count)}}次阅读
{{numFilter(detailData.review_count)}}次阅读
因一名员工未按照标准试吃面条,胖东来通报对其予以解聘,此事引发网友热议后有了新的进展。2月19日,胖东来在社交平台公开了一份13页的《胖东来商贸集团关于“餐饮部员工制作员工餐未按标准试吃”事件的重新民主讨论、审议、决议》文件。该文件宣布,对当事员工处以学习三个月、调岗转岗的处理。
19日下午,胖东来公司许昌地区客服回应记者称,民主合议庭形式重新决议对尝面员工的处理结果是发自初心,本着公平公正的原则去做的。
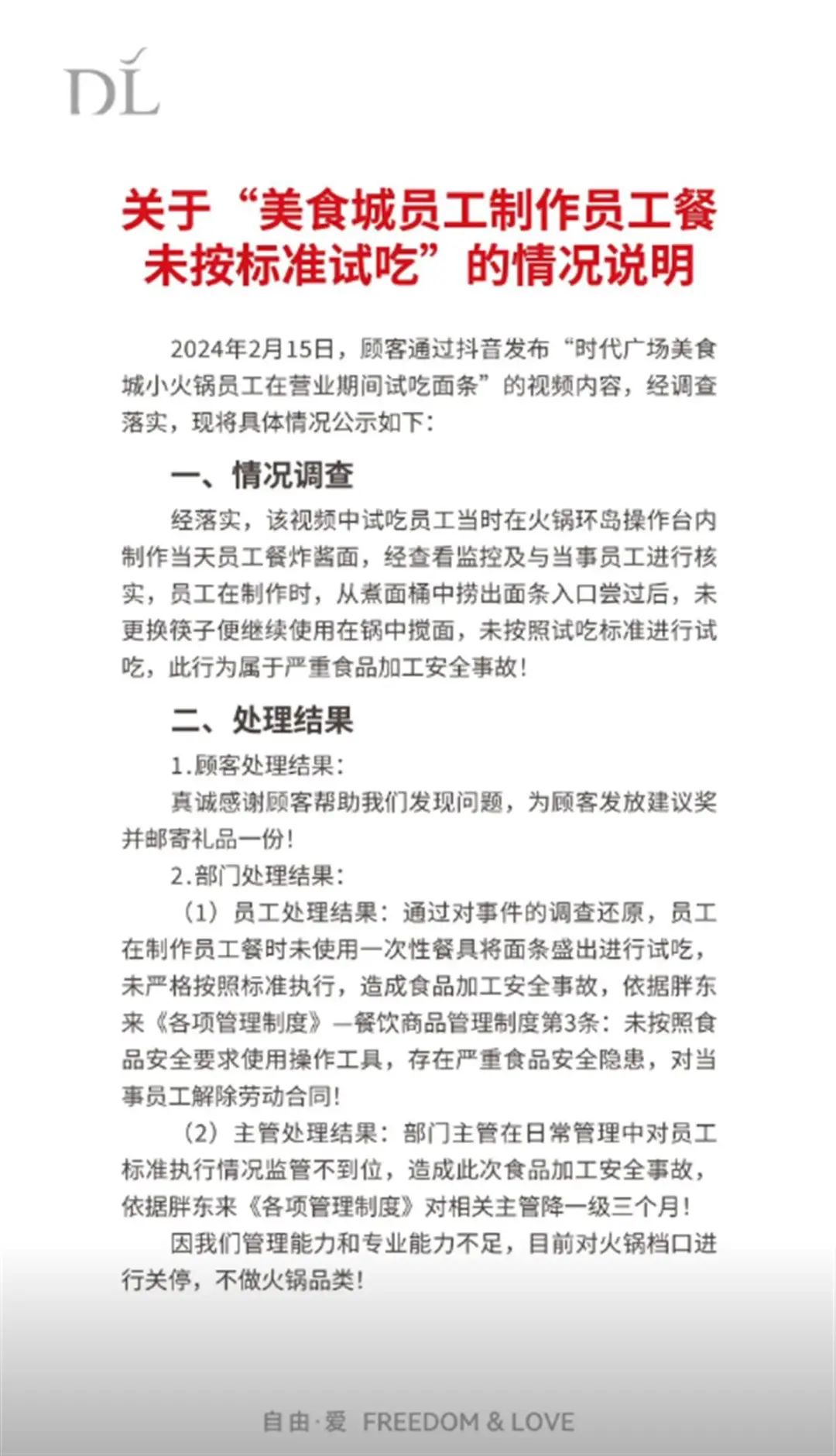
2月15日,有消费者在社交平台发布视频称,胖东来许昌时代广场美食城小火锅员工在营业期间试吃面条。
胖东来官方通报称,该视频中试吃员工当时在火锅环岛操作台内制作当天员工餐炸酱面。经查看监控及与当事员工进行核实,员工在制作时,从煮面桶中捞出面条入口尝过后,未更换筷子便继续使用在锅中搅面,未按照试吃标准进行试吃,此行为属于严重食品加工安全事故。胖东来公司对当事员工解除劳动合同,其部门主管也受到相应处罚。
该通报引发网友关注,不少人认为,因为此事解聘这名员工,是否过于严厉?2月19日,一则13页《胖东来商贸集团关于“餐饮部员工制作员工餐未按标准试吃”事件的重新民主讨论、审议、决议》文件在网络传播,文件中称,上述通报引发热议,收到了很多电话及留言。
公司非常重视,迅速安排集团管理委员会,启动“民主合议庭”重新审议、决议此次事件,并展开对公司各项管理制度标准的讨论,形成一个更科学、更人性化的制度标准,以此促进商业和社会往更加美好的方向进步。
胖东来第一次对尝面员工处理结果(图片来源:胖东来)
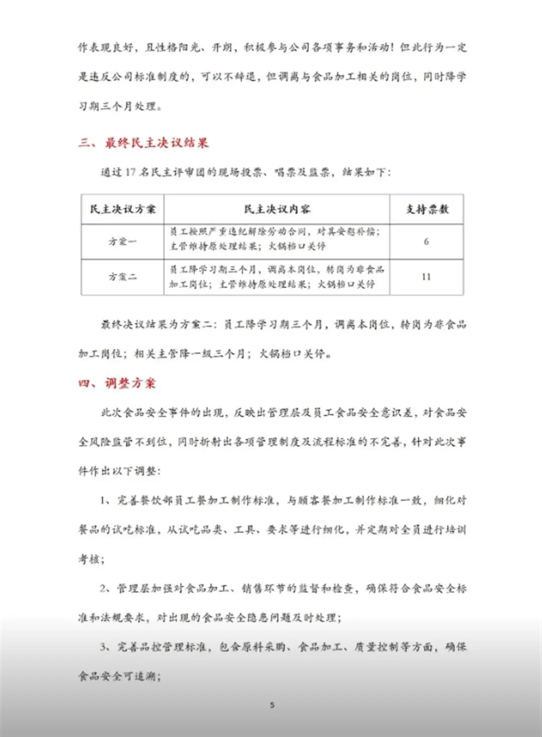
该文件详细记录了民主合议庭流程及成员,流程包括当事员工与主管陈述事件发生经过、讨论、投票及公开唱票等环节。参与成员28人,包括轮值总经理、餐饮部主管及当事员工等人;民主评审团组员17人包括餐饮部主管及员工、涉事部门同事、集团轮值总经理等。
经现场研讨,最终从四组处理方案中,共同研讨到2个投票方案。第一个方案:员工按照严重违纪解除劳动合同,对其安慰补偿;主管维持原处理结果;火锅档口关停;第二个方案:员工降学习期三个月,调离本岗位,转岗为非食品加工岗位;主管维持原处理结果,火锅档口关停。
重新决议处理结果(图片来源:胖东来)
经投票,方案一支持票数6票,方案二支持票数11票,因此最终决议结果为方案二。当事员工降学习期三个月,调离本岗位,转岗为非食品加工岗位;相关主管降一级三个月;火锅档口关停。
这份重新决议调整处理结果的文件在网络传播后引发讨论,大部分网友对此表示支持。上海市汇业律师事务所洪桂彬律师在接受媒体采访时表示,胖东来对此事处理结果的调整挽回了一个老员工的就业岗位,较好地体现了“惩戒与教育相结合”“过错与处分相适应”的原则,既凸显公司正视自身不足严格执行食品安全的决心,又不失管理的温度,彰显包容关爱员工的企业文化,值得赞赏和借鉴。
2月19日,胖东来许昌地区客服工作人员向记者确认,在网上引发讨论的13页民主重新决议文件,确系该公司对外发布。该工作人员称,调整处理结果是该公司发自初心,本着公平公正的角度去做的,针对此事争议比较大,因此专门又进行了一次讨论。不过该工作人员也强调,2月15日的第一份调查报告也不是单方面的处理结果。
记者注意到,在那份13页决议文件最后,胖东来称,“此次事件的重新决议是通过民主合议庭的形式进行,旨在为员工提供一个尊重、公平、公正、民主的平台,培养员工健全的人格,成就阳光个性的生命状态。”
更多内容请打开紫牛新闻, 或点击链接

